Eythrocyte–anti-PD1 conjugates in persons with advanced solid tumors resistant to anti-PD1/PDL1: preclinical characterization and results of a phase 1 trial

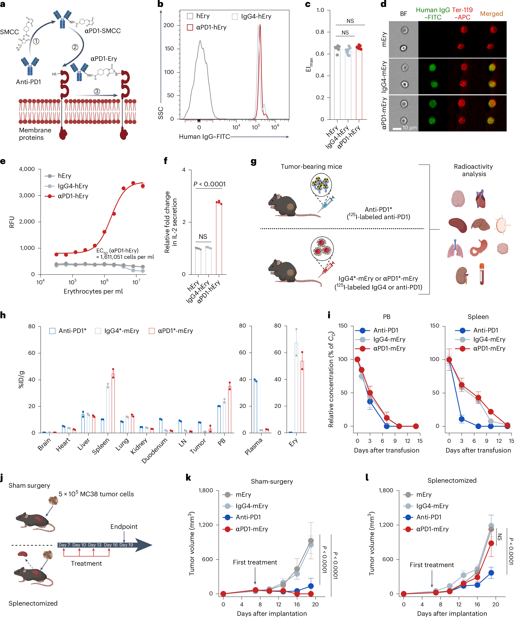
Nature Biotechnology reports a first-in-human phase 1 trial (NCT06026605) of an erythrocyte–anti-PD1 conjugate (αPD1-Ery) that accumulates in the spleen to remodel immune composition and overcome resistance to anti-PD1/PDL1 therapy; in 14 heavily pretreated participants the therapy produced no dose-limiting toxicities, an objective response rate of 42.9% (1 CR, 5 PR), a disease control rate of 78.6%, and rapid reduction of circulating myeloid-derived suppressor cells.
Why it mattersPhase 1 NCT06026605 showing MDSC reduction implies prioritizing spleen-targeted biologics for PD1-resistant solid tumors.